Dämmerungsschalter Schaltung Erklärung Bezeichnung Zeitrelais Stromlaufplan
Dammerungsschalter schaltplan 12v. Bezeichnung zeitrelais stromlaufplan. Schaltplan anschluss einfacher empfindlichkeit daemmerungsschalter
dämmerungsschalter schaltung erklärung
Download PDF
If you are {looking for|searching about} Dämmerungsschalter mit Impulsausgang - Mikrocontroller.net you've {came|visit} to the right {place|web|page}. We have 18 {Pics|Pictures|Images} about Dämmerungsschalter mit Impulsausgang - Mikrocontroller.net like Dammerungsschalter Schaltplan 5v, Einfacher Dämmerungsschalter - Elektronische Basteleien and also Schaltplan Hin Und Her Mit Led. {Read more|Here you go|Here it is}:
Schaltplan hin und her mit led


Schaltplan mit erklärung. Übersichtsschaltplan erklärung. Schaltplan dammerungsschalter anschluss. Dammerungsschalter schaltplan 12v
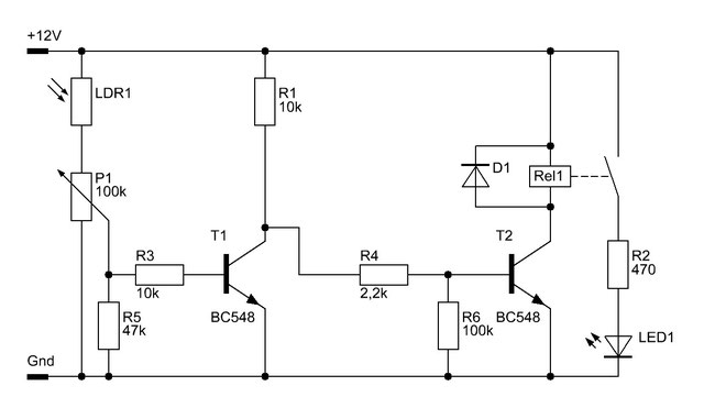
Einfacher Dämmerungsschalter - Elektronische Basteleien
Dämmerungsschalter - Mikrocontroller.net
Lichtsensor aus zwei Transistoren selbst gebaut | Doovi
Schaltplan Hin Und Her Mit Led
übersichtsschaltplan Erklärung

Comments
Post a Comment